Regulace krátkodobých pronájmů
Spravedlivější podnikatelské prostředí, možnost obcí regulovat podmínky pro poskytování krátkodobých pronájmů i efektivnější výběr daní a místních poplatků. Nejen to přinese novela zákona č. 159/1999 Sb., o některých podmínkách podnikání a o výkonu některých činností v oblasti cestovního ruchu.
Nová úprava nabídne obcím a městům možnost určit maximální počet dní v roce a období, kdy je na jejich území možné nabízet krátkodobé ubytování přes online platformy v bytech, které jsou v bytových domech, nebo naopak stanovit období, kdy tuto službu není možné poskytovat vůbec. Určit mohou i minimální počet metrů čtverečních na ubytovanou osobu. Rychlý růst podílu sdíleného ubytování může omezit nabídku bytů pro bydlení, a tím zvyšovat tlak na tržní nájemné. „Sdílené ubytování často neplní své původní poslání, tedy sdílení části nemovitosti, kterou vlastník momentálně, krátkodobě nepotřebuje, ale jde už o běžné podnikání,“ uvedl náměstek ministra pro místní rozvoj Lukáš Černohorský.

S problémy, které souvisí s krátkodobými pronájmy přes online platformy, se dlouhodobě potýkají zejména turisticky vytížená místa, jako jsou centra větších měst či horské oblasti. „Především v centrálních oblastech, jako je Praha 1, dochází k výraznému narušování kvality života obyvatel. Z bytů v centru se stávají prostory pro krátkodobé ubytování, což vede ke zvýšenému hluku a rušení v domech. V důsledku toho se i ostatní obyvatelé stěhují pryč. Novela má potenciál nám dát konečně do rukou nástroje, jak tuto situaci regulovat a chránit tak stabilitu a dostupnost bydlení pro naše obyvatele. Díky těmto opatřením by se mohla zvýšit transparentnost a spravedlnost v podnikání a mohly by se snížit negativní dopady masového turismu na místní komunity,“ přiblížila starostka Prahy 1 Terezie Radoměřská. „Zatímco hotely a jiná podobná ubytovací zařízení musí dodržovat řadu pravidel a jsou cílem kontrol a případných sankcí, o ubytovatelích přes digitální platformy úřady často ani neví. Stává se, že tito ubytovatelé neplní své povinnosti a pohybují se v tzv. šedé zóně. Jde například o hlášení cizinců cizinecké policii nebo placení místních ubytovacích poplatků. Cílem návrhu je zajistit, aby měli všichni podnikatelé stejné podmínky,“ doplnil náměstek Černohorský. „Pokud by se ve Špindlerově Mlýně podařilo řádně vybírat poplatky, měli bychom se tu jako v Dubaji,“ řekl starosta Špindlerova Mlýna Martin Jandura.

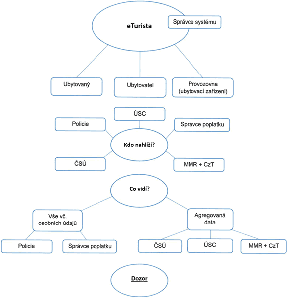
K narovnání podnikatelského prostředí v oblasti ubytovacích služeb vede další část novely, která zavádí tzv. portál eTurista. Samosprávám i ubytovatelům ulehčí administrativu, zefektivní výběr daní i místních poplatků z pobytu. „Odhadovat velikost šedé ekonomiky je vždy velmi složité, nicméně podle propočtů ministerstva není 40–70 procent pobytů přes online platformy nahlášených. Kvůli tomu může stát ročně přicházet o téměř 800 milionů korun na daních. Obce a města navíc celkem ztratí asi 55 milionů za rok na poplatcích z pobytu,“ upřesnil náměstek Černohorský. Portál eTurista bude sloužit jako jednotné digitální kontaktní místo mezi úřady a ubytovateli obecně. Zároveň nahradí dosud existující evidenční a domovní knihy. „Dnes jsou ubytovatelé nuceni vést několik různých evidencí pro různé orgány státní správy a samosprávy (obce, cizinecká policie, ČSÚ), ve kterých se mnohé údaje neustále opakují. Po zavedení registru budou veškeré údaje vyplňovat pouze jednou,“ doplnila ředitelka odboru cestovního ruchu Ministerstva pro místní rozvoj ČR Silvia Doušová. Bez registrace do portálu a uvedení registračního čísla nebude možné legálně poskytovat ubytovací služby.

Novela zákona o některých podmínkách podnikání v oblasti cestovního ruchu by měla nabýt účinnosti 1. července 2025 (spuštění portálu eTurista). Předpokládá se, že vývoj systému bude hotový do konce tohoto roku. Registr pak poběží půl roku ve zkušebním provozu, kdy jej ubytovatelé budou moci využívat na základě dobrovolnosti. Část, která se týká oblasti krátkodobých pronájmů a ubytování přes online platformy, bude účinná od druhé poloviny května 2026.